FinHive

A UK-based startup

I led the brand development of an early-stage fintech startup and designed the first mobile application and website from scratch.

Company purpose

  • Establish the first live lending community to challenge high price overdraft providers with an automated and unbureaucratic credit service.

  • Replace banks as intermediaries for live lending across users to significantly reduce overdraft charges generated by countercyclical cash flows at both ends.

  • Establish an automated and unbureaucratic short-term lending alternative for users with solid credit histories.

  • Establish the first automated and personal live lending facility to step up one level from classic p2p platforms (automation -> butterfly effect)

  • Financial social media (community, network)

Initial thoughts and research

I wanted to understand what would attract a user to this app and what pain point does it solve? So I started asking WHY questions. I also tried to imagine a real world scenario where a user would have a problem, and FinHive would offer the solution for it. Thinking about a visual way to illustrate this product and what it can do for users and that could potentially help putting together an animation or promo video later.

 This helped me better understand our users:

Ideation

Initial user flow brainstorming about functions with the design team in Mural:

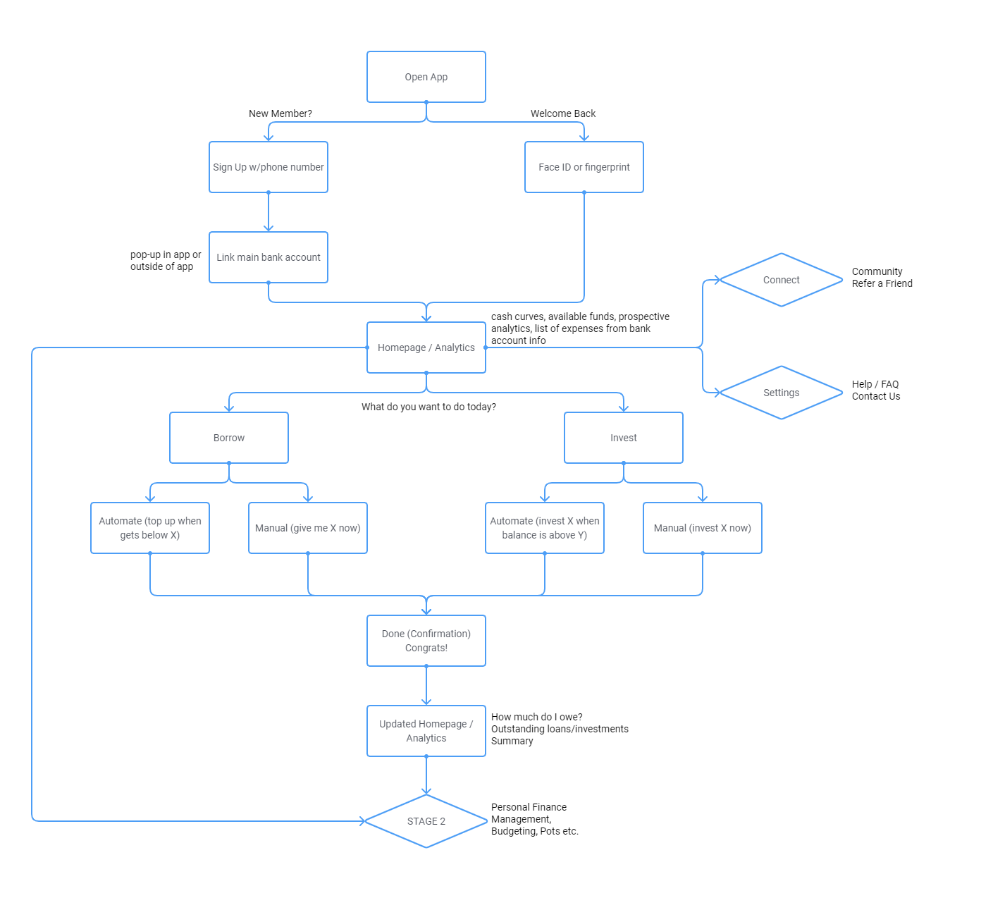
User Journey

Based on the above brainstorming session, the flow map of the application was created.

Whiteboard session 

Initial sketches of interface on a whiteboard:

Wireframes

This is where the functionalities of the app started to surface! Take a look at the splash screen and dashboard.

Brand identity

We cycled through a lot of different visual designs for the dashboard (main screen) in the initial stages of prototyping, to effectively capture the developing brand identity:

  • FinHive wanted to remain approachable and playful

  • but also offer a real way to educate about finances

  • without stressing out the user about money

Final prototype screens

Additionally, we also worked on updating and redesigning FinHive’s basic website, where we followed what we learned visually while designing the application:

Conclusions and Learnings

  • In about 8 weeks we managed to create an interactive prototype for hand off and a new website. This was all in order to try to secure the first round of funding for the company, which unfortunately did not happen and the project was abandoned.

  • What I learned from this project is how to adapt to the fast-paced environment of an early stage startup

  • In the initial research phase, I would have liked to spend more time on getting to know the users and validating our assumptions. There was one survey sent out to gauge the financial habits of users but the research phase should have been more thorough. I am planning to takes this insight with me in all future projects.

Nora contributed greatly to developing an incredible design concept for our application. I would especially like to highlight her skills and experience in understanding individual use cases and developing intuitive design concepts that satisfy the entirety of user demands.
— Nils Agarwal